电镀重金属废水近零排放治理方案优化探讨
近年来,我国涉及重金属污染的事件频发,给人民群众的生活带来了极大困扰。针对重金属的污染治理, 国家和地方均提出了相应的环境保护管理要求,国务院印发《“十三五”生态环境保护规 划》 指出,“严格控制重金属金属新增产能快速扩张,优化产业布局,继续淘汰重金属金属重点行业落后产能。重金属金属行业分布集中、 产业规模 大、发展速度快、环境问题突出的地区,制定实施更严格的地方污染物排放标准和环境准入标准, 依法关停达标无望、 治理整顿后仍不能稳定达标的重金属金属企业。制定电镀、制革、铅蓄电池等行业工业园区综合整治方案,推动园区清洁、规范发展”。各地也基本出台了《“十三五”重金属污染防治实施方案》,按照“削减总量、改善质量、防范 风险、保障安全”的目标要求,深化、完善重金属污染综合防控体系。电镀行业基本涉及重金属废水排放, 而电镀行业又是国民经济中重要关联行业之一,在环保要求日益提高的形势下,涉及电镀行业的建设项目如何顺利落地, 成为环保人士共同探讨、研究的热点问题,提出了电镀重金属废水近 零排放治理方案。
1 电镀工业发展概述
电镀是金属表面处理工程中的重要内容之一,是制造产业链中不可或缺的重要环节。电镀层具有耐腐蚀、装饰、修复、特有的多色调性等性能, 对减少金属损耗和美化金属表面起着重要作用。
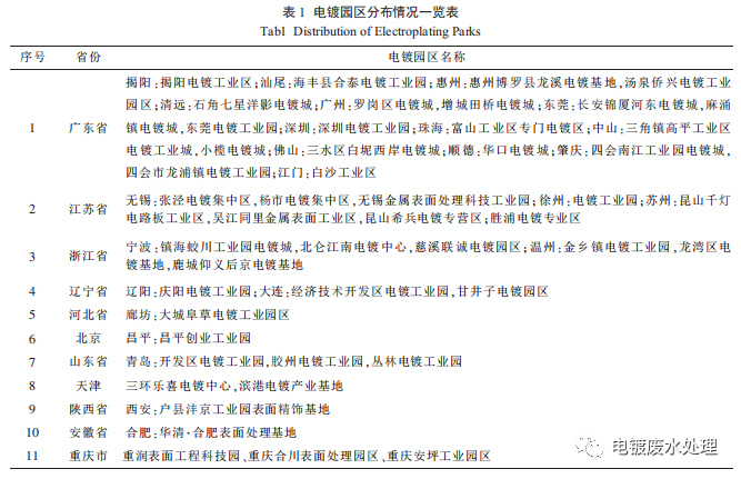
据不完全统计,目前我国规模以上电镀厂、点约有 15000 个,5000 多条生产线和 2.5~3 亿 ㎡电镀面积生产能力,近年来由于产业结构调整以及国家加大对环保执法的力度,各地区政府对重污染企业的规范整治,电镀企业数量有减少的趋势。电镀规模最大、 厂点最多在我国的广东省,仅广 东、浙江和江苏三省电镀企业数量约占全国电镀企业总量的64.5%, 其他 26 个省市的电镀企业数 量总和约占全国电镀企业总量的 35.5%。我国民用电镀企业主要分布在华南、华东和沿海地区及工业制造业比较发达的地 区,广东、浙江、江苏、福建、山东、上海、天津、重庆等是我国电镀行业较多 的省(市)。
随着我国工业的发展,各行各业的产品更新换代速度加快, 电镀与其他工艺过程同时也得到了发展,电镀企业量大面广。近年来,我国经济发展较快的地区和城市整体规划确定一个或几个电镀企业集中园区, 将过去零散的电镀企业集中在一个区域内,实行电镀生产的合理分工与协作,同时对产生的废水 、废渣 和废镀液进行统一收集,集中处理与处置,有利于管理管控,为实现清洁生产积累和创造了不少经验。据不完全统计,目前全国建有电镀园区近100家(包括已建成、在建、通过环评批复),主要分布在广东、江苏、浙江 等地。
总体说来, 我国电镀行业的规模和体制多种多样,技术水平参差不齐。
2 电镀废水特点及零排放治理方案概述
2.1 电镀废水的种类、特点
典型的电镀工艺电镀废水大体可分为含氰废水、含铬废水、含镍废水、含镉废水、含铜废水、含锌废水、磷化废水、酸碱废水、电镀混合废水、洁净废水,其对应的工艺及主要污染物水平见下表。
2.2 电镀重金属废水治理技术发展趋势—近零排放
传统的电镀重金属废水治理技术多数采用化学处理法、离子交换法、膜处理法,随着电镀工业的快速发展和环保要求的日益提高,未来电镀重金属废水治理将体现在以下趋势:
(1)重金属废水的处理技术很多,其中生物技术是具有较大发展潜力的技术,具有成本低、效益高等优点,未来可能应用于电镀重金属废水的治理。
(2)综合一体化技术是未来重金属废水处理技术的热点。各种重金属也因其行业和工艺的差异,仅使用一种废水处理方法往往有其局限性,只有综合多种处理技术特点的一体化技术应用,才能达到理想效果。
(3)在清洁生产的推动下,由末端治理变为事前预防,减少使用有毒的原材料,减少各种废弃物的排放量和毒性,实施循环经济、提高电镀物质、资源的转化率和循环利用率, 从源头上削减重金属污染物的产生量,同时采用全过程控制、结合废水综合治理、最终实现废水近零排放。
由于水资源的短缺,电镀废水对环境污染的严重危害性,电镀企业实现电镀废水近零排放,是未来发展的必然趋势。
广州市番禺区某镀锌企业,废水排放量 100m³ /d,采用超滤、反渗透、离子交换等主要工艺,实现了废水零排放,系统总投资45万元,废水处理成本4.08 元/m³。嘉兴敏惠汽车零部件有限公司使用特种过滤器、纳滤系统、RO系统、沉淀分离器等组合工艺,实现对电镀废水重金属的分离回收,主要采用了三级浓缩技术,首先是纳滤选择性分离,其次是反渗透的浓缩分离,最后是重金属析出剂沉淀分离。秦志英等研究提出膜技术和电吸附技术两种新型技术处理, 整个过程实现了镀镍生产线的零排放。福建某液压件电镀厂位于工业园区内,主要镀硬铬,投资300余万元建设电镀废水处理 站,采用“分类收集+化学沉淀法+膜分离系统+浓缩蒸发系统”工艺,实现了含铬废水零排放。江苏省某大型电子产品公司,该公司主要从事各类高性能电声器件的生产,配套有电镀工序。建设废水处理站,实现废水的高倍回用,减少排放甚至零排放,该系统中的三套膜分别运行于75%~80%回收率之间,整个系统的回收率大于95%,产水电导率保持在 150μs/cm 以下,能够确保产水回用至生产线或替代自来水制备纯水。某特种活塞环厂是我国各大功率柴油机厂活塞环主要配套生产厂,该厂具有一条电镀铬生产生,产生含铬废水9~15m³ /d,原水中六价铬浓度为30~50mg/L,TDS500~1000mg/L, 采用“化学还原沉淀+超滤+反渗透工艺”处理电镀含铬废水, 反渗透出水循环回用, 浓缩液蒸发结 晶, 运行后检 测, 反渗透出 水六价铬浓度小于0.005mg/L,TDS于200mg/L, 反渗透可实现电镀废水处理过程中废水“零排放” 。
本课题实地调研了广东某电镀园区污水处理厂情况,该污水厂引进德国的先进技术,依照“分流—分类—回收—回用” 的污水处理思路,采用“机械负压蒸发”技术、美国陶氏组合膜浓缩技术、德国国内领先的预警与自动化控制系统等, 实际每天处理污水1000t,经过化学处理、沉淀、过滤分离、MBR 生物分解、膜组合系统及低耗高效蒸发系统综合处理等流程,形成干净的水全部回用到生产线,整个处理过程中废水利用率达到99.64%,最终仅仅剩下污泥,交给专业的公司拉走进行无害化处理,达到废水“零排放”,废水处理直接成本为约32元/ m³(此费用不包括浓水蒸发、污泥处理等费用),“电镀废水60%回用,40%废水达到《电镀污 染物排放标准》 表 3 排放”的污水处理处理成本(不含污泥处置) 为 16.25 元/m³;“电 镀废水达到《地表水环境质量标准》Ⅳ类水质标准排放”的污水处理处理成本(不含污泥处置)为 17.5 元/m³。因 此,电镀废水近零排放费用(不包括污泥处置、浓水蒸发费用) 比达标排放费用提高了约 43%- 46%。
而实际调研中也发现,广汉市某电镀厂、电镀废水处理中,电镀废水经处理达到《电镀污染物排放标准》(GB21900-2008)表 2 排放,其运行费用(不含污泥处置)在 16~18 元/m³。目前广东省电镀废水达标排放处理成本约为12~18 元/ m³。
此外,还实地调研了沈阳某企业,该企业阳极化生产线由于采用了行车的喷淋回收和二次专用喷淋槽回收,回收的水和槽液全部回到主槽,而且喷淋的水全部采用纯水,工件通过两次喷淋后,再采用逆流漂洗,逆流漂洗的水经过除铬离子交换,原则上是3个月排放1次, 回收率基本达到 99% 以上,经多次回用不能达到回收要求的废水排入末端废水处理设施处理, 含铬废水处理设施总投资60万元/12.5m³,现实际处理约2.5m³ /d,处理废水成本(不含污泥处置,离子树脂再生,设备维修、折旧等)费用 6 元/m³。
综上分析,电镀重金属废水近零排放治理方案总结有两个特点,一是电镀重金属废水在采取相应的处理工艺(一般为物化处理+膜过滤(反渗透)+蒸发结晶工艺路线)后可实现近零排放,其实现的途径主要为, 废水经膜系统浓缩后将浓液蒸发,污染物由液相转化至固相(重金属等污染物最终进入蒸发系统的污泥)单独处理。二是废水处理的工艺、规模、运行管理等方面之间的不同,可能在投资、运行成本上也会有差距,但总体来讲成本 都比较高, 电镀重金属废水近零排放处理费用最高可达70 元/m3(含废水处理电费、药剂费、人工费、设备折旧费、耗材折旧费、浓水蒸发蒸汽费、污泥处理费)。
3 电镀重金属废水近零排放技术路线优化建议
在本次课题研究过程中,通过文献查阅、实地调研相结合进行综合分析,统筹考虑以下几个方面,电镀重金属废水近零排放治理方案可得到优化。
(1)优化设计电镀工艺线的建议建议优化电镀工艺线,采用自动化控制系统,提高清洁生产水平,符合条件的电镀企业可考虑采用“电镀槽内一次喷淋回收+电镀槽外二次喷喷淋回收+多级逆流漂洗”的清洗方式,减少重金属废水排放量,减轻后端废水处理压力。
(2)细化电镀线废水分质分类处理的建议在进行电镀废水处理设计时,应详细分析废水水质,根据各类废水特点,因地制宜地对电镀线废水分质分类处理, 可以提高废水预处理的针对性,确保废水稳定处理,降低处理成本。据统计电 镀废水分质、分类处理,可降低 20%的处理成本。
(3)推荐采用电镀废水在线回收工艺的建议电镀工件经过多级逆流漂洗后,产生的含重金属废水可通过 “活性炭过滤+阳离子树脂处理”处理后,回用至生产线,经多次循环,电导率达不到回用要求的废水,排入末端处理系统处理,减少含重金属废水中重金属含量及废水排放量, 减轻废水末端处理压力。
(4)优先采用废水处理全自动控制系统的建议优先采用自动化控制程序,通过传感器和可编程控制器 与工业计算机进行化学药品自动添加,以及对液位、PH 值、ORP 值进行控制和记录,可准确控制投加的药剂量、节省运行费用,可确保 整个处理工艺流程正常运行,减少处理费用。
(5)推荐采用高效反渗透膜的建议反渗透技术是电镀废水零排放方案中必不可少、非常关键的环节,RO膜性能直接影响废水处理的效果和费用。一般膜过滤对剩余COD和无机 盐的去除率约 90%,如选高性能反渗透膜,可做到 极大减少RO浓水量, 减小后续浓水蒸发成盐压力。
(6)优先采用MVR高效蒸发器的建议MVR是指将蒸发(蒸馏等)过程的二次蒸汽用压缩机进行压缩,提高其温度、压力,重新作为热源加热需要被蒸发的物料, 从而达到循环利用蒸汽的目的,使蒸发过程不需要外加蒸汽,从而减少系统对外界能源的需求的高效节能技术。MVR 高效蒸发器在运行成本、控制方式均比传统的蒸发器性能优越稳定,在浓水蒸发过程中表现优异,其运行费用是普通蒸发器的1/10-1/3,是多效蒸发器 的 1/4-1/2。
4 小结
电镀是制造产业链中不可或缺的重要环节,在环保要求日益提高的形势下,电镀重金属废水近零排放治理方案成为一种趋势。根据文献查阅、实地调研分析, 电镀重金属废水近零排放从治理技术上是可行的,但废水治理成本相对过高,本文提出了电镀重金属废水近零排放治理方案优化建 议,对电镀重金属废水治理有借鉴意义,此外,还需从政策、管理层面加强引导,以规范电镀行业的发展。
